Accueil
A propos de nous
Conditions générales d'utilisation
FAQs
Contact
Envoyer de l'argent
Se connecter
S'inscrire
Points de retrait
Plan Épargne Jappoo
A propos du Plan Épargne
Avantages
Structure
Adhésion
Structure
Accueil
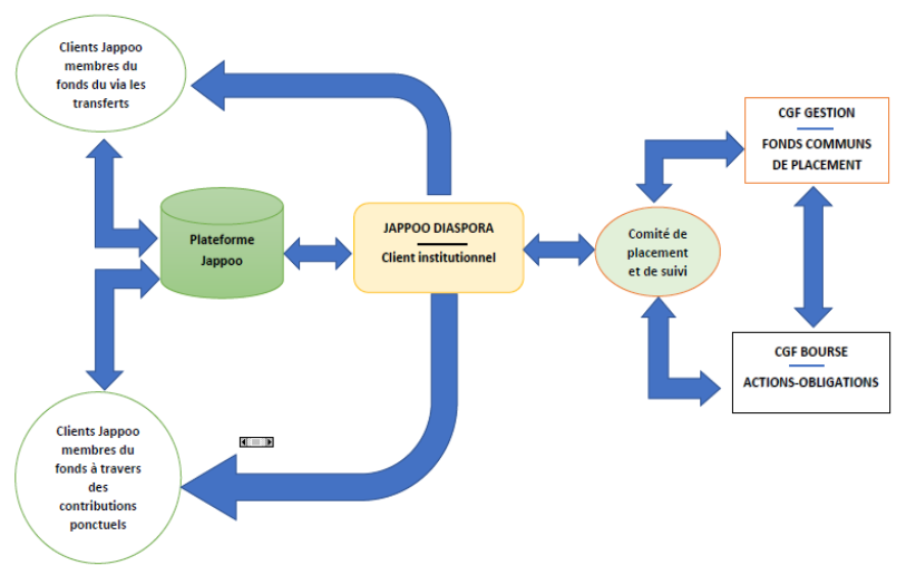
Structure
Modèle de fonctionnement du fonds commun
Structure du modèle de collecte des fonds
Placements et investissements du fonds à moyen terme
Placements et investissements du fonds à long terme